寒假是“弯道超车”的好机会
--记一年四班第一周寒假生活
光阴似箭,时光荏苒,充实而又紧张的高一第一学期学习生活很快就结束了。因为疫情的原因,这次寒假比往年整整提前了一周,寒假时间整整有45天之多。
忧虑的人说:因为疫情不能线下补课了!怎么办呢?
睿智的人说:趁着疫情这个寒假让孩子赶紧弯道超车!
学习永不停止,成长势不可挡!

放假伊始,一年四班班主任董老师并没有开启真正的寒假休息模式。班主任董老师提议:每个同学写一份期末总结与寒假学习计划。全班50名同学积极响应班主任的号召,全员提交了期末总结与寒假学习计划。虽然形式各不相同,字数有多有少,但看得出每位同学都用心做了本学期的期末总结,做了深刻的反思。并在发现问题的基础上,做了详实的寒假学习计划。



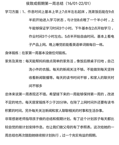
寒假第一周很快就过去了,同学们开始了漫长的居家学习生活。在班主任董老师和家长委员会的倡议下,家长朋友们纷纷整理提交了寒假第一周孩子们的学习生活情况汇报。班主任董老师更是不辞辛劳对每一位同学的学习生活总结给予了细心评价与赞美鼓励!


【高一四班家委会倡议书】
各位家长们:您们好!
家委会的全体成员想跟各位家长唠唠几句心里话,相信大家都看到了今天我们的班主任董老师在给每一位已经报给董老师孩子在放假一周内的学习、生活、锻炼等方方面面进行的逐一反馈,在这里,非常感谢董老师的认真、执念以及辛苦的付出。
家长委员会在今天也进行了一次简短的交流,毕竟放假以后董老师辛苦一学期了也要好好休息。另外,关于每位同学的假期表现作为家长是最能够了解到一手情况的,家长的监督管理应该是远远胜于董老师的远程监管。
我们高一四班的每位同学相信都是怀揣着美好而远大的梦想走进理工高中,我们经历了小学和中学的努力学习,一定是要再奋斗三年高中生涯,才能考入理想大学。所以,我们不想让四班同学在未来的高考中落下,希望每位同学,未来都能在高考中取得优异成绩。
我们的孩子大多数正值青春期,对好多事情都是懵懂的状态,自律性不是很好,在很多方面还是要靠章法来进行约束的,尤其是学习方面,孩子们都有各自的计划,那么有计划就要有落实和跟进、监督和检查。
所以,我们家委会倡议所有咱班的家长们都能够参与到孩子的假期管理,高一上半学期的知识容量大、难度深,学习时间紧、任务重,进入寒假很容易就松懈下来。为使孩子们制订的计划不流于形式,建议每位家长每天都要检查并记录总结孩子当天的生活起居、学习、运动锻炼、业余爱好等各个情况,具体形式可以参考崔惠真家长的做法,自制word文件,并进行周汇总。周汇总可以小窗形式发给董老师,再辛苦董老师给出意见和建议、以及想法。
每位家长也都想想具体什么形式好,内容不仅包括学习,还要包括体育锻炼、社会实践、手机电脑管控、不健康书籍管控等。
这么做的目的希望每位家长都能理解,这都是为了我们的孩子好,希望让每位孩子都能在寒假进行一次弯道超车,开学后以饱满的热情、充满自信、崭新的姿态迎接新学期。不知家长们意见如何?希望看到后能给出好的建议和想法,我们一起讨论并实施!
高一四班家长委员会
2021年1月22日
教育从来不仅仅是老师与学校的事!更是家长的义务与责任!
孩子们的学习也绝不仅仅是孩子自己的事,是家校师生共同的事业!在老师的悉心指导下,学生要积极主动学习、同时要有密切的家校合作。只有家校师生同心戮力、鼎力协作,才能有事半功倍的效果!
学习是“天天的事”!
成长是“渐渐的事”!
优秀是“坚持的事”!
世界上所有的逆袭,全都是有备而来,
寒假是很好的弯道超车机会!
科学规划并严格执行寒假学习生活,孩子们完全可以实现“弯道超车”!